beat365英国官网网站
学院首页
学院概况
学院简介
组织机构
管理制度
三创资讯
通知公告
动态资讯
媒体报道
全媒体
党群工作
党建动态
学习专栏
工会工作
教育教学
课程建设
教师简介
研究中心
三创实践
三创赛事
风采案例
创客空间
专创融合
三创导师
政策视野
第二课堂
二课导览
素质拓展
金课建设
操作指南
云端课程
劳动教育
劳动课程
基地建设
示范案例
风采展示
下载中心
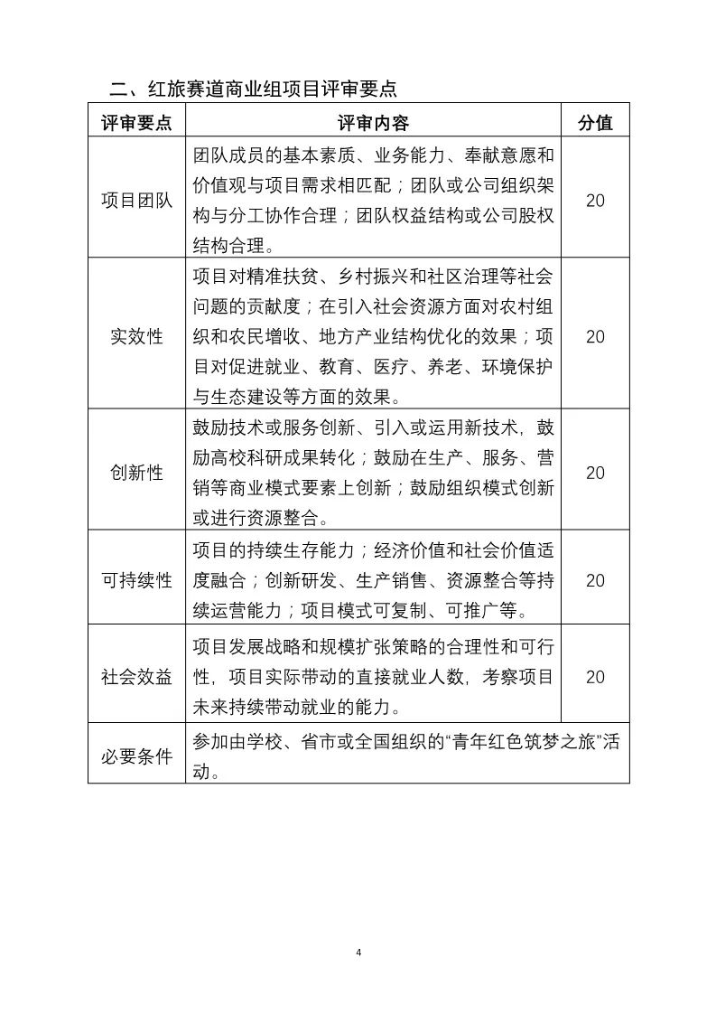
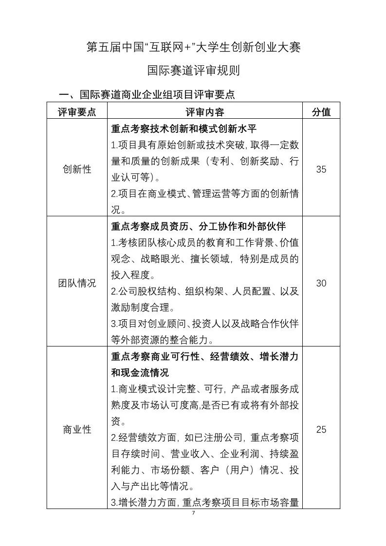
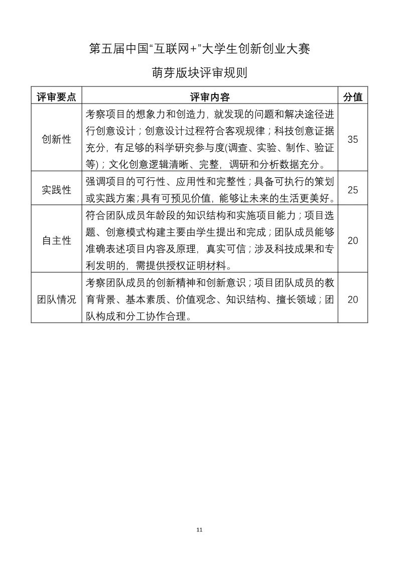
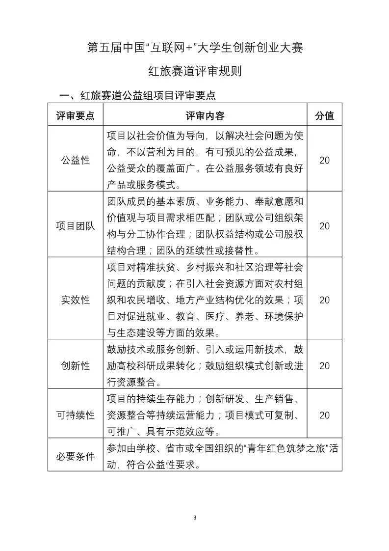
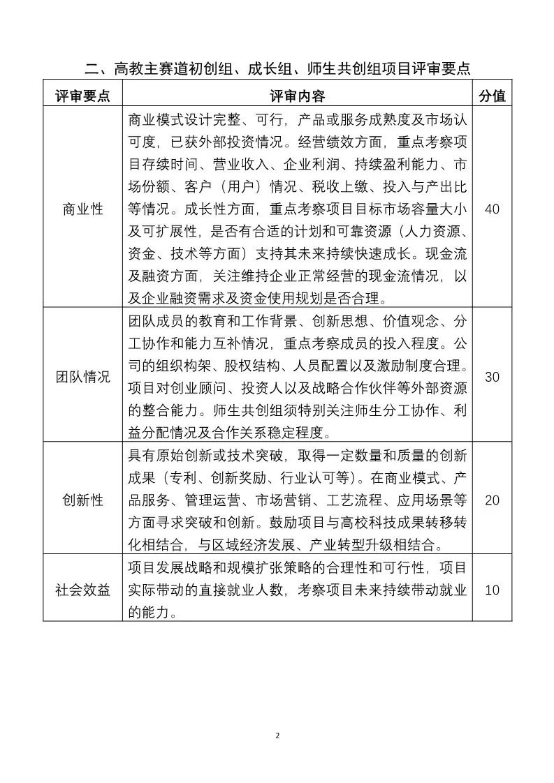
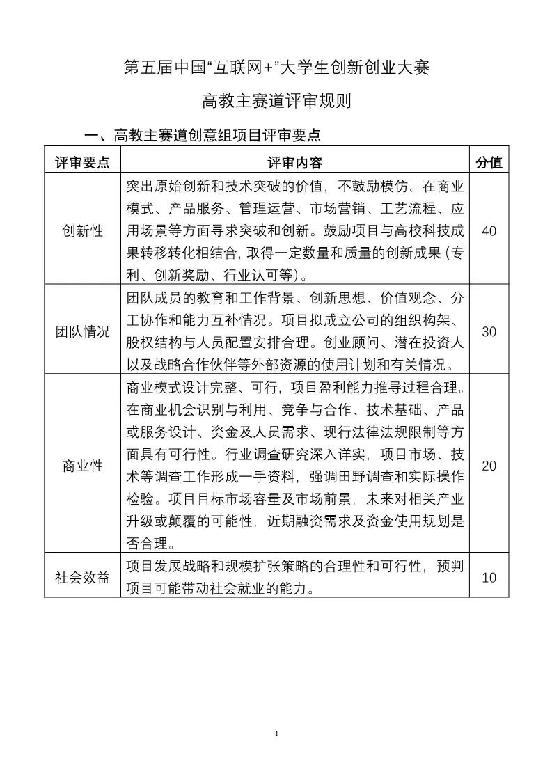
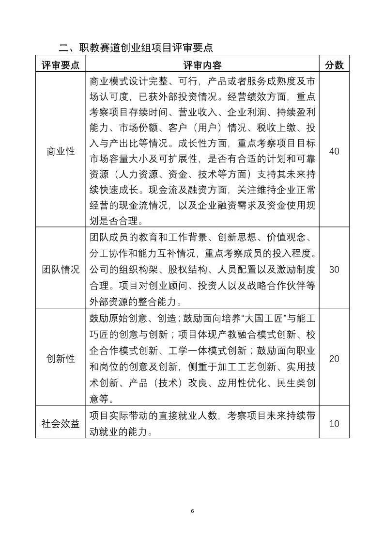
重磅!中国“互联网+”大学生创新创业大赛评审规则。
发布时间:2019-12-13
浏览次数:
941