beat365英国官网网站
乡村振兴研究院
首页
本院概况
研究院简介
现任领导
组织架构
研究队伍
专家顾问
研究中心
数字乡村与产业振兴研...
乡村建设与生态宜居研...
乡村旅游与休闲康养研...
乡土文化与乡风文明研...
乡村传播与城乡融合研...
乡村教育与人才振兴研...
乡村治理与组织振兴研...
海峡两岸乡建乡创发展...
beat365英国官网网站乡村振兴研究...
工作动态
实践调研
交流合作
学术活动
学术讲座
学术会议
科研成果
承担项目
研究成果
社会服务
专家视点
电子资源
公示公告
公示公告
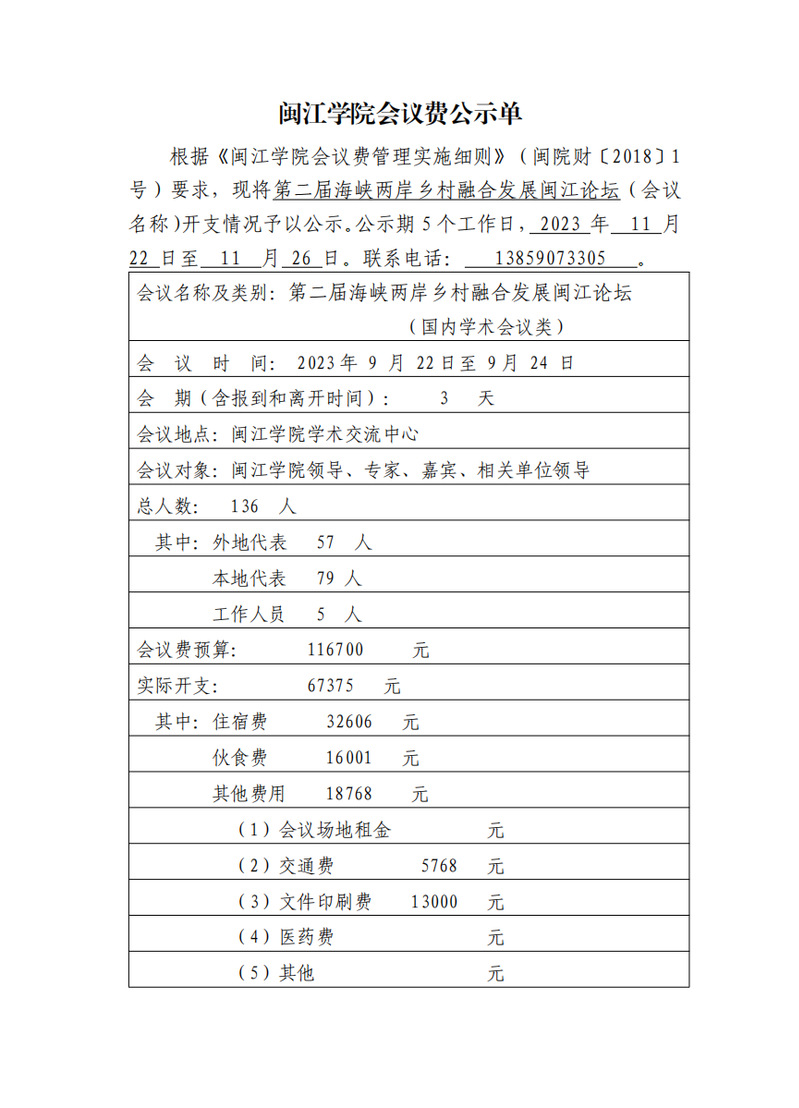
“第二届海峡两岸乡村融合发展闽江论坛”会议费公示
发布者:乡村振兴研究院
发布时间:2023-11-22
浏览次数:
10