一、引言
2023年9月,《关于支持福建探索海峡两岸融合发展新路 建设两岸融合发展示范区的意见》出台。这是国务院第一份专门为深化两岸融合发展印发的文件,以“对台工作具有独特优势和良好条件”的福建先行先试,推动两岸融合发展向更宽领域、更深层次拓展,这也意味着两岸融合发展示范区在两岸关系和平发展、融合发展过程中具有独特的地位和作用,是海峡两岸同胞共同参与、共同协商、共同发展、共同治理的特殊功能区。在两岸政治和经济制度存在差异的情况下,如何构建一个协调一致、高效运转的制度体系?如何根据“一国两制”的特殊性,在实现中华民族伟大复兴的过程中,“扩大授权赋能,持续推进两岸融合发展示范区的政策和制度创新”,更好地推动两岸融合发展战略的实施和丰富“一国两制”新实践?这些都是必须深入探究的问题。
中共二十届三中全会提出“完善促进两岸经济文化交流合作制度和政策,深化两岸融合发展”。这一表述充分展现了中国共产党推动两岸和平发展、深化经济交流合作的坚定决心和积极态度,明确了在全面建设社会主义现代化国家新征程上推进两岸关系发展和祖国统一大业的目标任务,也为两岸融合发展示范区建设提供了根本遵循、带来了难得机遇。
从内涵和特点上看,两岸融合发展示范区和跨境合作区有一定相似之处。跨境合作区是以双边强烈的合作愿望为基础,以地理接壤为条件,以经济功能扩展为抓手,以完善管理及制度体系为功能实现途径,通过一体化改革“熨平”制度差异,并有针对性地实行海关特殊监管的跨境合作特殊功能区域。就国际上典型的跨境合作区而言,在其长期演进发展过程中,已经在建设模式方面形成了共性要素或一般规律性经验,其理论视域和实践经验对两岸融合发展示范区发展模式具有藉鉴价值,有助于提升两岸融合发展示范区的建设效率与效能。因此,本文选取三类国际上各具特点的跨境合作区模式,即以边境加工业为核心的圣迭戈-蒂华纳模式、以一体化新格局为核心的横琴-澳门模式、以多元治理结构推动创新为核心的欧洲次区域模式,进行比较分析,以期提出优化两岸融合发展示范区发展模式的路径策略,更好地服务两岸融合发展示范区的高质量发展。
二、跨境合作区建设模式的经验藉鉴
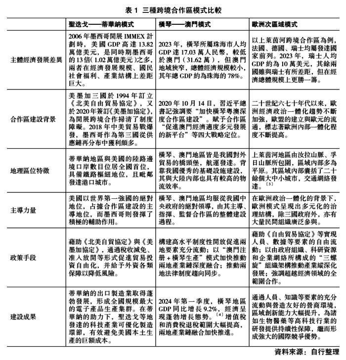
(一)圣迭戈-蒂华纳合作区的“以边境加工业为核心”发展模式
圣迭戈-蒂华纳合作区具有明显的“南北合作”特征,即是由经济发展水平差异较大的两大经济体:发达经济体美国和发展中经济体墨西哥,共建的跨境合作区。合作区成立之初就定位于以地理优势打造墨西哥对美出口加工区,边境加工区模式也是跨境合作区最常见的建设目标。尽管合作区建设较早、定位不高,但是借助北美自贸协定、美墨加协定等高标准经贸协定规则,通过墨西哥主动制定相关保障性政策,合作区内实现了贸易和投资的自由化。
一是基础条件。圣迭戈-蒂华纳是美国和墨西哥边境上的第一大跨境都市圈,由于美国和墨西哥经济发展的差异性,两大边境城市发展需求呈现互补性:圣迭戈以军事制造、观光旅游等为传统支柱产业,近年来清洁能源、软件等创新产业也发展较好;蒂华纳则凭藉靠近美国边境的地理优势,吸引了全球电子信息制造、医疗器械、汽车零部件制造等产业的集聚,包括丰田、三星等跨国企业在内都在区域内投资,并面向美国市场出口产品。
二是政策工具。一方面在北美自贸协定推动下,合作区内在贸易领域逐步实现了货物贸易零关税,在投资领域实行了“准入前国民待遇+差异性负面清单”管理模式,贸易和投资壁垒得以削减或消除。另一方面墨西哥实施IMMEX计划提供保障服务。特色政策包括:多税种高额度税收优惠、外商投资庇护服务等,使得在墨外商可以专注生产与经营,提高效率、降低风险。
三是建设成果。美墨加协定正式生效后,合作区内负面清单进一步缩减,但汽车和乳制品等原产地标准大幅提升,使原布局于中国的供应链转移至美墨加区域。国际货运分析机构Xeneta数据显示,2024年前7个月,中国与墨西哥集装箱贸易增长了26.2%,墨西哥对美出口实现历史新高,这意味着中国-墨西哥-美国的贸易链正在形成,墨西哥持续获益。
(二)横琴粤澳深度合作区的“以一体化新格局为核心”发展模式
横琴粤澳深度合作区是珠海和澳门在“一国两制”前提下,发展了边界上的“特区”空间,成为融为一体的“生命发展空间”。作为粤港澳大湾区的重要合作平台,合作区致力于在“一国两制”实践中打造“琴澳一体化”新格局,以高水平开放、机制对接、规则衔接等创新举措,实现两地间的人流、物流、资金流、信息流高效便捷流动。
一是基础条件。珠海和澳门均是粤港澳大湾区重要节点城市,前者是我国最早4个经济特区之一,后者是国际自由港和世界旅游休闲中心,2023年两个城市GDP总额分别位列粤港澳大湾区各城市的第7和第10位,但差距较小仅3亿人民币。国务院在2021年5月公布《横琴粤澳深度合作区建设总体方案》,明确合作区建设的四大核心战略定位和阶段性发展目标。
二是政策工具。首先以高水平制度型开放畅通两地要素流动。贸易方面实施以“一线放开”、“二线管住”为特征的“境内关外”特殊监管制度,投资方面遵循准入负面清单,人员流动方面,采用高度便利的分线管理和通关检疫制度,等等。其次以机制对接构筑两地产业创新融合新平台。“澳门注册+横琴生产+国际资源+成果共享”模式可充分发挥澳门品牌、研发与内地的空间、资源优势,形成合力、有效推进澳门经济适度多元发展。第三以规则衔接推进两地生活环境趋同发展。围绕法律法规衔接、社会保障体系对接、职业资格认证等方面成立相应服务机构、组建跨部门“专责小组”,实施两地民生体系的对接。
三是建设成果。合作区归纳出“国家部委支持+省协调推动+合作区落实”的规则衔接路径,提升了琴澳特色产业,如中医药产业在国际市场中的话语权和竞争力;以高水平制度型开放,有效促进区域内贸易投资自由化便利化,方便澳门居民往来琴澳生活就业,实现科研数据跨境流动,支持澳门经济适度多元发展,成为坚守“一国之本”、善用“两制之利”原则的生动实践和新典范。
(三)欧洲次区域的“以多元治理结构推动创新为核心”发展模式
欧洲次区域跨境合作区建立在欧盟一体化制度体系之下,合作主体间经济发展差异性不大,且制度发展高度趋同,合作的方向不仅着眼于破除要素跨境流动障碍,更是上升为推动创新要素合作、促进高科技产业集聚,依托跨境合作区资源与政策打造世界级产业集群,因而取得的成果也较前两类发展模式更丰富。这其中,奥瑞桑德跨境合作区(丹麦-瑞典)和上莱茵河跨境合作区(法国-德国-瑞士)是欧洲经济一体化框架下两类次区域合作典范。两者都注重构建多层次治理结构促进区域创新发展。
一是基础条件。基于欧盟体系下的各项法规、《申根协定》以及欧盟与瑞士的自由贸易协定等,两大区域内均基本实现要素跨境自由流动。人员流动不受限制,数据可自由跨境流动,外资几乎没有进入门槛,货物贸易基本不征收关税①,也没有碳关税,仅上莱茵河跨境合作区资金流动仍有一定限制②。
二是政策工具。奥瑞桑德合作区主要依靠“三螺旋”组织架构推动产业纵深化发展。以生物医药为例,合作区充分利用来自政府组织、科研资源和企业网络的“三螺旋”集成资源,提供产业所需政策环境、技术人才、资金来源和信息互通平台。其中,奥瑞桑德大学是跨国高校联盟,汇聚了区域内的大量技术人才,是生物医药业创新研发的根本保障;为实现信息互通成立中介组织,为企业商业投资和成长提供服务,对促进产业集聚尤其重要。
上莱茵合作区政策工具包括:严密且具协调能力的组织机构、欧盟区域发展基金(ERDF)的资金支持、依托欧洲边境地区合作协会(AGEG)提供的信息和经验服务等。其中,区域内的三国议会(非政府组织)、上莱茵河地区边境合作区委员会(政府组织)及下设的10个工作组的多层次架构,为区域内广泛合作提供保障。
三是建设成果。生物医药谷是奥瑞桑德跨境合作区在产业纵深化发展方面最有代表性的成果之一,奥瑞桑德合作区也因此被OECD誉为跨境区域合作的佼佼者。奥瑞桑德合作区内形成了生命科学行业的产业集群,不仅产业链完整、基础研究能力突出,各领域科研力量也可以相互支持,达到技术、人才和资金的高密度集聚。有别于奥瑞桑德在单一产业的深入,上莱茵河合作区以经济、文化、教育、环境保护等多领域扁平化合作为特点。

[表1:三种跨境合作区模式比较]
三、两岸融合发展示范区与主要跨境合作区发展模式的比较
跨境合作区是伴随着经济全球化进程而出现的现象,受边境制约和影响,是不同经济体间的经济、政治、文化等方面的政策与制度的互动。从建设模式看,圣迭戈-蒂华纳合作区、横琴粤澳合作区、欧洲次区域两大合作区以及两岸融合发展示范区之间存在着共性和差异。
(一)基础条件:从单方面推动到多元主体共同参与
就跨域合作区的理论特征及其实践经验而言,主体多元性是显着标志,政府不再是绝对的权力中心。跨境合作强调国家与社会的沟通交流、政府与社会组织间的合作,并且经济体间的政治经济差异性越小,沟通和合作效率越高、成本越低。欧洲两大次区域合作区已经基本形成了由中央政府主导、地方政府灵活实施、社会公众广泛参与的主体参与结构。相比而言,因为“两制”的硬约束,横琴粤澳深度合作区覆盖的政府间关系更为复杂。因为澳门是特别行政区,享有高度自治权,广东仅是内地省级行政单位,导致政策协同较难,一定程度影响横琴粤澳深度合作区跨境合作的纵深发展。而圣迭戈-蒂华纳合作区主要由墨西哥单方面推动,“南北组合”经济制度的碰撞和产业发展需求的差异性都导致合作区建设效率和成本相较于前两者而言则更低。
两岸融合发展示范区是在两岸互信基础被严重破坏的背景下,大陆从中华民族整体利益出发而提出的制度设计,因而示范区建设参与主体的广泛性受政治影响较大。同时,示范区当前还面临着要素跨境流动效率成本高的困境。一方面,通关便利化水平有待提升,两岸AEO企业通关便利措施尚不明确、暂未实行进口商品“白名单”制度等、区块链等数字化应用相对薄弱等。另一方面,吸引台胞措施不精准,福建现有的薪资和福利对岛内青年人才缺乏吸引力。如何实现社会资源和各类要素广泛参与两岸融合示范区建设,是需要解决的问题。
(二)政策工具:从要素流动障碍破除到制度型开放
随着全球化和区域经济一体化的发展,跨境政策协调呈现扩散化、多元化、复合化的特点。作为一种政策选择,跨境政策协调是建立在经济、社会、文化等更广范围领域、基于共同福利提升的目标之上的。不同的政治体制、经济发展水平背景下,政府选择的跨境合作区的政策工具也有所不同。圣迭戈-蒂华纳合作区成立之初在墨西哥政府单边投资保障政策推动下快速发展,但很快遇到了发展瓶颈,合作区建设也一度停留在对美加工区的定位上。近年来美墨加协定生效以及美国贸易保护主义政策实施,才让合作区重获新生。欧洲两大次区域合作区则从建立开始就注重多领域政策配套使用。横琴粤澳深度合作区更多以行政手段为主体,编制整体规划方案、专项政策和运作机制,经济手段也开始不断创新和丰富,但因为立法权限和法系特色的冲突,两地间法律合作机制构建依据不足,如何做到法律等方面的协同是未来关注的重点。
以开放促发展、促改革、促创新成为新的时代要求。制度型开放是实现与国际高水平经贸规则体系对标对接的必由之路,是进一步在两岸融合发展示范区内集聚和配置全球优质高端要素的重要举措。当前,两岸融合发展示范区贸易制度型开放有待加强、投资准入限制与产业发展需求不匹配、支持跨境合作金融体制改革创新力度有限、标准共通机制有待完善。虽然中央提出“扩大授权赋能”,但是在“推进两岸融合发展示范区的政策和制度创新”方面仍有较多留白,需要深入思考与填补。
(三)建设成果:从消除要素流动障碍到创新型要素集聚
跨境合作区建设理念核心是使用多种政策,加强各主体间的沟通与互动,建立健全完善的协调制度,形成最大公约数的“共意”。三个跨境合作区通过不断优化和改进政策措施,熨平建设基础上的差异性,有力促进跨境合作区的优化配置、基础设施互联互通、实现了跨境各方利益的共享,遏制了区域内的“边境效应”。但是跨境合作区基础条件、政策手段的相互匹配性,决定了建设合作区的最终成果。圣迭戈-蒂华纳合作区、横琴粤澳深度合作区因尚未完全实现区域间要素无障碍流动,而欧洲次区域合作区建立了自欧盟到地方的多层次治理体系,成为全球跨境合作的佼佼者,其中奥瑞桑德合作区在没有要素流动障碍的基础上,更聚焦在如何促进创新要素的集聚,形成了世界级医药产业群。
两岸融合发展示范区建设仅一年,但在两岸融合路上进行了诸多的探索。各部委出台一系列支持福建示范区建设政策文件,福建省发布三批45条政策措施,福州加快福马“同城生活圈”构建,落实马祖居民、企业同等待遇,提升福马往来便利化水平,深化福马多领域交流合作,以项目带动福马经贸融合走深走实。如何促进示范区内两岸同胞、企业多领域合作交流,增加台湾同胞的民族认同、文化认同、国家认同是未来要重点解决的问题。
四、两岸融合发展示范区的推进路径
两岸融合发展示范区建设既涉及纯市场化产品,也涉及公共产品与外部性问题。这既需要多种协调机制的配合,包括市场机制对示范区资源的有效配置,也需要政府从合作与制度衔接的新机制入手推动福建、台湾两地社会整合,吸引更多台湾同胞赴示范区置业就业。基于两岸融合发展的现实情况和上述分析,本文提出如下由短期到长期过渡,多模式推进两岸融合发展示范区建设的路径。
(一)模式1:产业新业态赋能两岸融合发展示范区模式
以“跨境电商+”新业态赋能区域内协同发展是活跃示范区要素流动的重要手段。为更好实现引流入区、提质增效,应在跨境电商运营主体培育、金融支持、物流体系建设、监管服务提供等方面做好充足准备的同时,结合厦金、福马的发展定位,一是推进“跨境电商+福马产业园”模式。成立电商产业对接小组,协助福马产业园的海洋渔业、食品加工、海洋牧场养殖、智能机器人等产业,与跨境电商直播运营中心实现有效对接、共拓海外市场,并给予电商企业适度补贴。二是打造“跨境电商+小三通+金门海外仓”模式,面向台湾岛内精准引流。充分运用小三通航线,促进金门海外仓建设,积极发展由跨境电商运营、热销产品存储于金门海外仓、运输途经小三通的一体式服务网络。三是鼓励对台小额商品交易市场创新发展。线下与线上相结合,交易模式多元化。线下在福州、厦门网红景区增设对台小额商品交易柜台,交易地点更广泛;开通小额贸易商品线上交易平台,对于允许进入交易市场且符合“海淘免税白名单”中的产品享受线上同等免税待遇。同时增加商品种类和金额,交易品类更丰富。结合民众需求,在生活低值品基础上逐步扩大交易商品的种类、适度提高免税额度。
(二)模式2:制度型开放推动两岸融合发展示范区模式
高水平制度型开放是发挥“一国两制”制度优势,消除两岸融合发展示范区内要素流动障碍的有效手段。一是对接国际主流标准与新兴技术推进贸易便利化。针对福马、厦金地区重点产业和企业,加大AEO认证的培育和服务力度、研究设立“货物白名单”,利用政策优势,简化通关流程,提升效率;利用区块链技术优势,实现贸易数据的全程上链,通过溯源信息的共享,提高对货物贸易的监管效率。二是放宽投资准入推动投资便利化高标准实施。研究编制针对台商投资需求的两岸版《投资便利化协定》指导手册,重点覆盖福马、厦金主要合作产业和企业,内容包括企业投资、生产、经营、注销等全过程所需材料和审批事项等;总结藉鉴海南投资“单一窗口”的经验,在两岸融合发展示范区内探索投资“单一窗口”服务模式,并提升示范区内的政府数字化水平,推进台商投资线上、高效办理,使台商能够享受到投资受理一站式服务,提升投资服务效率和便利性。三是优化投资环境,促进跨境资金流动自由便利。适度放宽台商在示范区内的投资管理,合适时机时启动合格境外有限合伙人(QFLP)试点、本外币一体化资金池试点等,并逐步放宽注册资本等方面的限制,探索实施多功能自由贸易账户制度等,提升台商的投资活跃度。
(三)模式3:创新平台体系助力两岸融合发展示范区模式
创新平台体系有效搭建是吸引高科技产业和高端人才等创新要素向两岸融合发展示范区集聚的重要支撑。一是以科创为牵引,鼓励台企积极对接大陆科技交流平台。鼓励台资企业积极联结“两岸企业家峰会”“海峡两岸科技论坛”“两岸产业技术前瞻论坛”等大陆现有创新平台,促进相关台企与国企、民企、高校、科研机构、行业协会等开展项目、资金、技术等合作,推动台企在大陆实现由“成本导向和产品生产为主”转变为“创新导向和价值创造为主”的生态拓展。二是着眼台企优势,吸引台企深度参与自主创新体系的产业聚合平台。长三角地区,特别是上海地区的集成电路产业全链条突围是破解“卡脖子”的有效途径,在长三角地区率先鼓励台资半导体企业发挥其工艺和制造优势,加入国家集成电路创新中心等高能级创新平台建设,共同创新集成电路产业合作方式,实现两岸资源与要素在集成电路全产业链深度融合。三是践行共赢理念,吸纳台企台胞共商共建共享两岸行业标准平台。广泛吸纳台湾地区相关技术机构、行业协会和台企台胞参与各级各类标准制修订及采信台湾认证机构有关认证结果;支持两岸标准共通服务平台对接全国企业标准信息公共服务平台,为台企提供更全面更丰富的同等待遇。
基金项目:2022年度南开大学文科发展基金科学研究类项目,一般项目,海峡两岸经济融合发展指数构建及影响因素研究(批准号:ZB22BZ0209)。
注释:
①但因瑞士不属于欧盟,上莱茵合作区对瑞士出口农产品和食品需缴关税,合作区和瑞士间货物贸易需缴进口增值税。
②因政治议题,欧盟禁止瑞士公司股票在欧盟范围内交易,因而上莱茵区域资金跨境流动限制较大,而奥瑞桑德跨境合作区内没有限制。
③冯革群:《欧洲边境区合作模式探析——以上莱茵边境区为例》,《世界地理研究》,2001年第4期,第54-61页。
④数据来源于横琴粤澳深度合作区统计局,https://www.hengqin.gov.cn。
(全文刊载于《中国评论》月刊2025年2月号,总第326期,P28-34)
